• menu
  • 學校資料
    • 保良精神
    • 保良局董事會
    • 法團校董會
    • 學校簡介
    • 學校設施
    • 學校架構
    • 報告文件
      • 25-26 學校周年計劃
      • 25-26年度學校發展津貼計劃書
      • 24-25 學校報告
      • 24-25學校周年計劃
      • 23-24學校報告
      • 24-27年度學校計劃
      • 24-25年度學校發展津貼計劃書
      • 22-23學校報告
      • 23-24學校周年計劃
      • 23-24年度學校發展津貼計劃書
      • 22-23學校周年計劃
      • 22-23年度學校發展津貼計劃書
      • 21-22學校報告
      • 2021-2024學校發展計劃
      • 20-21學校報告
      • 21-22學校周年計劃
      • 21-22 CEG學校發展津貼計劃書
      • 20-21學校周年計劃
      • 20-21年度學校發展津貼計劃書
      • 19-20學校周年計劃
      • 19-20學校發展津貼計劃書
      • 19-20學生活動支援津貼運用報告
      • 19-20學校報告
    • 政策及指引
      • 智能咭小冊子
      • 學校處理投訴機制
      • 學校處理緊急情況機制
      • 學校家課及評估政策
        • 家課政策
        • 評估政策
      • 預防校園性騷擾政策
    • 聯繫中學
    • 學校表格
      • 新生入學申請表
    • 學校刊物
      • 校訊第四十九期
      • 校訊第四十八期
      • 校訊第四十七期
      • 校訊第四十六期
      • 校訊第四十五期
      • 校訊第四十四期
      • 校訊第四十三期
      • 校訊第四十二期
      • 校訊第四十一期
      • 校訊第四十期
      • 校訊第三十九期
      • 校訊第三十八期
      • 校訊第三十七期
      • 校訊第三十六期
      • 校訊第三十五期
      • 校訊第三十四期
      • 校訊第三十三期
      • 校訊第三十二期
      • 校訊第三十一期
      • 校訊第三十期
      • 校訊第二十九期
      • 赤子情.中國心交流之旅 2016
      • Okinawa Study Tour 2017
      • Exchange Tour to Singapore 2018
      • exchange trip to london 2020
      • exchange trip to london 2019
      • 台灣生命教育考察團 2019
      • 日本關西文化考察之旅 2019
    • 校曆表
    • 校服
    • 職位招聘
      • Native-speaking English Teacher
  • 課程特色
    • 科組特色
      • 中文科
        • 簡介
        • 自我挑戰站
        • 網站推介
        • 獎項
        • 學生作品
        • 好書齊分享
        • 活動
        • 讀文單元圖書及書介
      • 英文科
        • INTRODUCTION
        • GAMES
        • LINKS
        • TEEN WRITERS' COLLECTION
        • ACTIVITY
        • PRIZE
      • 數學科
        • 簡介
        • 出版社連結
      • 常識科
        • 簡介
        • 網站推介
      • 音樂科
        • 簡介
        • 網站推介
      • 視藝科
        • 簡介
        • 藝術館
        • 學生活動
        • 網站連結
        • 自學平台
      • 體育科
        • 簡介
        • 網站連結
      • ICT
        • 簡介
        • 課程概覽
        • 活動及獎項
        • E-Book電子書教學片段
        • 智慧城市創作編程課程
        • 下載區
        • 學生利用Microbit自創遊戲片段
        • ICT課堂相片
        • 資訊素養片段推介
      • 普通話科
        • 簡介
        • 網站推介
      • 圖書科
        • 簡介
        • 閱讀活動
        • 中央圖書館開放時間表
        • 圖書分類法
        • 網頁推介
        • e悅讀學校計劃用戶手冊
    • 校本資優課程
      • 資優教學課程
      • 中文科
        • 簡介
        • 學生文集 22-23
        • 學生文集 23-24
      • 英文科
        • 簡介
        • 工作紙範本
      • 數學科
        • 簡介
        • 工作紙範本
  • 課外活動
    • 活動種類 (1)
    • 活動種類 (2)
    • 學生成就
      • 歷年佳績
      • 活動龍虎榜
    • 境外交流
    • 有用連結
  • 學生培育
    • 好學生信條
    • 全方位輔導活動
      • 簡介
      • 陳靜姑娘園地
        • 主頁
        • 駐校時間
        • 活動資料 (學生)
        • 活動資料 (家長)
      • 活動花絮
    • 個人成長課
    • 專業支援
      • 引言
      • 本校支援
      • 參考網址
      • 有用文章
        • 反斗可能是過度活躍症
        • 如何提升孩子的學習動機
        • 成長發展看感統
        • 你的孩子是資優生嗎
        • 沉默就是自閉症
        • 適應小學新生活
    • 全校支援模式
  • 校園電視台
    • 2025《愛與包容》小學微電影創作大賽
    • 普通話話劇2024-2025
    • 24-25年度普通話自學片段
    • 普通話說故事
      • 畫蛇添足 6C 張梓煊
      • 刻舟求劍 6B 胡樂怡
    • 德育片段
      • 禮孝的故事
      • 誠信的故事
      • 23至24德肓片段(克己)
        • 電玩的誘惑
        • 迷幻菇的誘惑
    • 中國美食介紹
    • 校園電視台~中國文化冬至有趣的傳說
    • 24-25年度校園小記者介紹
    • 22-23年度校園小記者介紹
    • 校園小記者好書推介23-24
      • 100個國家的100段難忘歷史
      • 查理九世未日浮空城及蠟筆小新
      • 紅樓夢及 DOG MAN
    • 校園小記者好書推介22-23
      • 大偵探 福爾摩斯
      • 再見小海龜
      • 哈利波特與魔法石
      • 迷語挑戰賽
      • 童年樂園
      • 童話夢工場
      • 睡前故事
      • 數學天才
    • 笑話
      • 茶餐廳奇遇記
      • 犯法的後果
    • 綠色校園
      • 綠色校園-三色回收箱
      • 綠色校園-墨匣回收箱
    • 榮獲2023年度香港盃故事演講大賽 普通話詩詞集誦 中級組冠軍
    • 屯元天小學KOL創作比賽 22-23年度得獎影片
      • 獅子與老鼠 鄭謙
      • 我愛貓咪更愛閱讀
    • word fun 英語大使
    • 李白小時候故事
    • Care小記者
      • 童建安全社區
    • 23-24年度校園小記者介紹
    • E-Book電子書教學片段
    • 普通話德育片段
    • 「方小閱讀KOL」 短片製作比賽
      • 冠軍 6C鄭紫瑤
      • 亞軍 5B 陳嘉琳 潘恩諾
      • 季軍 5C 劉爰廷 5B 羅子悅
      • 優異獎 5B 姚萌艷 5B郭敏蕎 6c 鄧丞詠 5B 黃靖嵐
    • 2023-2024年度方TV製作影片
    • 2022-2023年度方TV製作影片
    • 2019-2020年度方TV製作影片
      • 小記者自我介紹
    • 2018-2019年度方TV製作影片
      • 小記者自我介紹
      • 測驗
      • 比賽的憂慮
      • 受傷事件
      • 好書推介
        • 月球不可思議
        • 世界上最長的壽司
        • 海底100層樓的家
        • 鬥嘴一班數學王
      • 朗誦比賽片段
    • 三樓小食部排隊規則
    • 沖繩交流
    • 奬項
    • 2024無徵不至小學微電影創作大賽參賽片段
      • 曙光
      • 偉大的爸爸
    • 普通話集誦隊_雁兒們(節錄)
  • 健康校園
    • 健康教育簡介
    • 健康校園政策
    • 健康資料庫
    • 健康飯堂
      • 影片介紹
    • 活動花絮
      • 日日大踏步
      • 水果月
      • 早餐日
      • 護苗車
      • 護脊校園
      • 《4Rs 精神健康約章》x 香港海洋公園 「動物探索」精神健康同樂日
      • 保良局抗毒旅程計劃
      • 無煙劇場
      • 精神健康工作坊系列
      • 護脊校園
    • 機電工程署 - 採電學社計劃
    • 環保教育
      • 簡介
      • 活動剪影
  • 家長教師會
    • 應屆常委成員
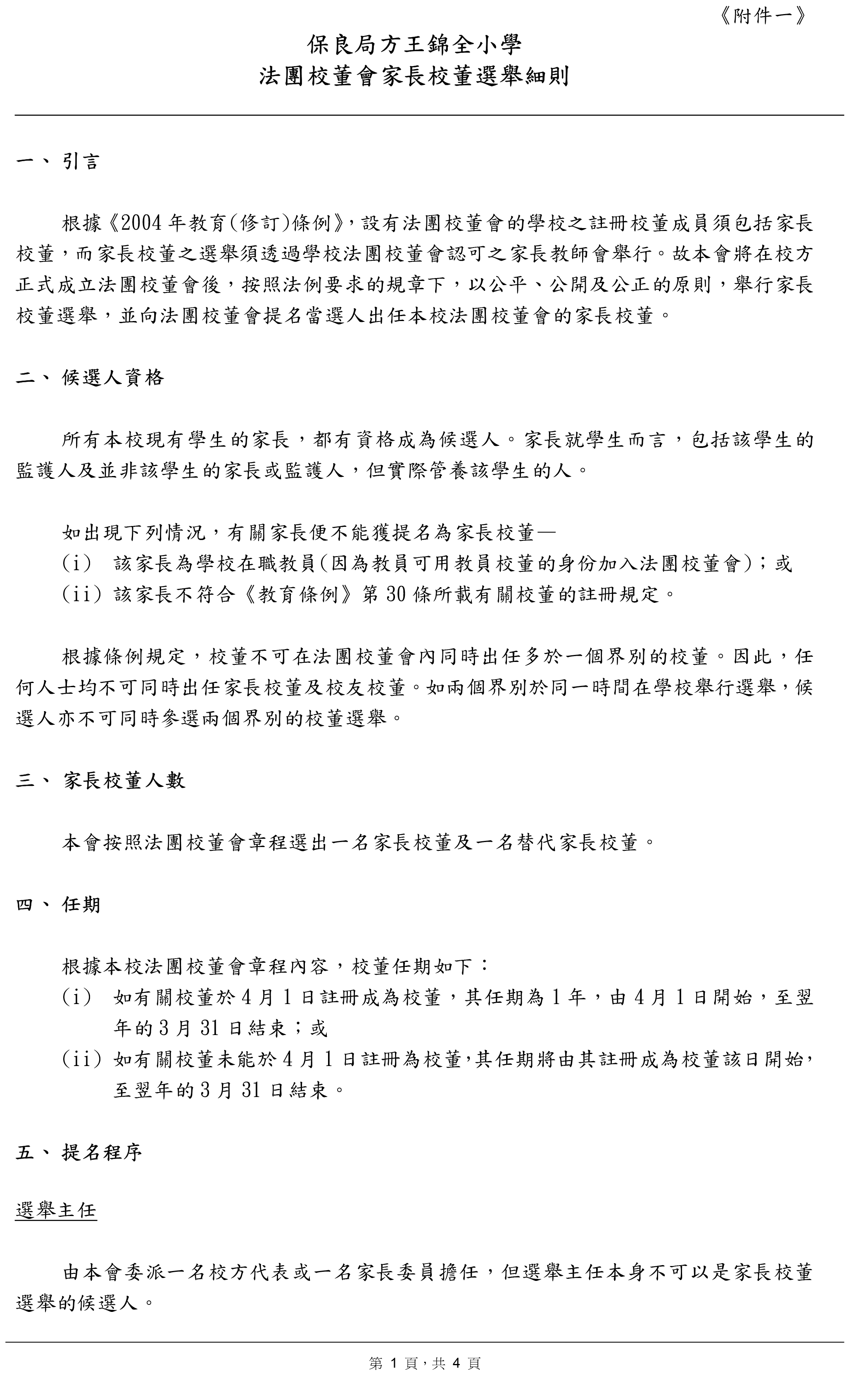
    • 家長校董選舉細則
    • 教育條例: 有關家長校董選舉的規定
    • 家長校董選舉中須留意的道德操守
    • 家長校董選舉結果
    • 家教會活動
    • 家長教育活動
    • 活動資訊
    • 有用連結
  • 校友會
    • 最新消息
    • 關於我們
      • 主頁
      • 我們的會章
      • 我們的會徽
      • 我們的會長
    • 校友會會訊
    • 盧淑宜校長畢業校友奬學金
    • 歷屆班主任
    • 學生傑出服務奬
    • 聯絡我們
    • 校友校董選舉
    • 歷屆校友校董
  • 家長教師會
  • 家長校董選舉細則

 

 

 

保良局方王錦全小學
屯門良景邨第三座校舍 學校地圖
電話:2466 1882 傳真:2453 2395 電郵:general@eclass.plkfwkc.edu.hk
Copyright © by PLK Fong Wong Kam Chuen Primary School. All Rights Reserved.
Powered by myID ltd.