• 主頁
  • 學校資訊
    • 學校簡介
    • 法團校董會
    • 學校設施
    • 學校架構
    • 報告文件
    • 政策及指引
      • 學校處理投訴機制
      • 學校處理緊急情況機制
      • 學校家課及評估政策
        • 家課政策
        • 評估政策
      • 預防校園性騷擾政策
      • 保良局守護兒童政策
    • 聯繫中學
    • 校歌
    • 校曆表
    • 校服樣式
  • 課程特色
    • 科組特色
      • 中文科
        • 課程簡介
        • 學生作品
      • 英文科
        • INTRODUCTION
        • TEEN WRITERS' COLLECTION
        • ACTIVITY
      • 數學科
        • 課程簡介
        • 出版社連結
      • 常識科
        • 課程簡介
        • 網站推介
      • 科學科
        • 課程簡介
      • 人文科
        • 課程簡介
        • 網站推介
      • 音樂科
        • 課程簡介
        • 網站推介
      • 視藝科
        • 課程簡介
        • 網站推介
      • 體育科
        • 課程簡介
        • 體育科Robocoach應用程式教學
        • 網站連結
      • ICT
        • 課程簡介
      • 普通話科
        • 課程簡介
        • 網站推介
      • 圖書科
        • 課程簡介
        • 網站推介
    • 校本資優課程
      • 資優教學課程
      • 中文科
        • 課程簡介
        • 學生文集
        • 工作紙範本
      • 英文科
        • 課程簡介
        • 工作紙範本
      • 數學科
        • 課程簡介
        • 工作紙範本
    • 德育及國民教育
  • 學生培育
    • 好學生信條
    • 全方位輔導活動
      • 簡介
      • 陳靜姑娘園地
        • 主頁
      • 活動花絮
    • 個人成長課
    • 專業支援
      • 本校支援
    • 全校學生支援模式
      • 學生支援組工作目標
      • 學生支援組成員
      • 學生支援計劃及訓練小組
  • 學生發展
    • 課外活動
      • 學術
      • 體育
      • 藝術
      • 服務
    • 境外交流
  • 健康校園
    • 健康教育簡介
    • 健康校園政策
    • 健康教育資源庫
    • 活動花絮
    • 正向教育
      • 活出
      • 教學
      • 學習
      • 融入
    • 環保教育
      • 簡介
      • 活動剪影
      • 機電工程署 - 採電學社計劃
  • 學生成就
    • 學業成績
    • 派位成績
    • 優異表現
  • 學校伙伴
    • 家長教師會
      • 應屆常委成員
      • 家長校董選舉細則
      • 教育條例: 有關家長校董選舉的規定
      • 家長校董選舉中須留意的道德操守
      • 家長校董選舉結果
    • 校友會
      • 最新消息
      • 關於我們
        • 主頁
        • 我們的會章
        • 我們的會徽
        • 我們的會長
      • 校友會會訊
      • 盧淑宜校長畢業校友奬學金
      • 歷屆班主任
      • 學生傑出服務奬
      • 校友校董選舉
      • 歷屆校友校董
      • 聯絡我們
  • 相關連結
    • 學習網站
    • 有用連結
  • 聯絡我們
學校資訊
  1. 首頁
  2. 學校資訊
  3. 政策及指引
  4. 學校處理緊急情況機制
學校資訊
  • 學校簡介
  • 法團校董會
  • 學校設施
  • 學校架構
  • 報告文件
  • 政策及指引
    • 學校處理投訴機制
    • 學校處理緊急情況機制
    • 學校家課及評估政策
      • 家課政策
      • 評估政策
    • 預防校園性騷擾政策
    • 保良局守護兒童政策
  • 聯繫中學
  • 校歌
  • 校曆表
  • 校服樣式
Select Menu
  • 學校簡介
  • 法團校董會
  • 學校設施
  • 學校架構
  • 報告文件
  • 政策及指引
    • 學校處理投訴機制
    • 學校處理緊急情況機制
    • 學校家課及評估政策
      • 家課政策
      • 評估政策
    • 預防校園性騷擾政策
    • 保良局守護兒童政策
  • 聯繫中學
  • 校歌
  • 校曆表
  • 校服樣式
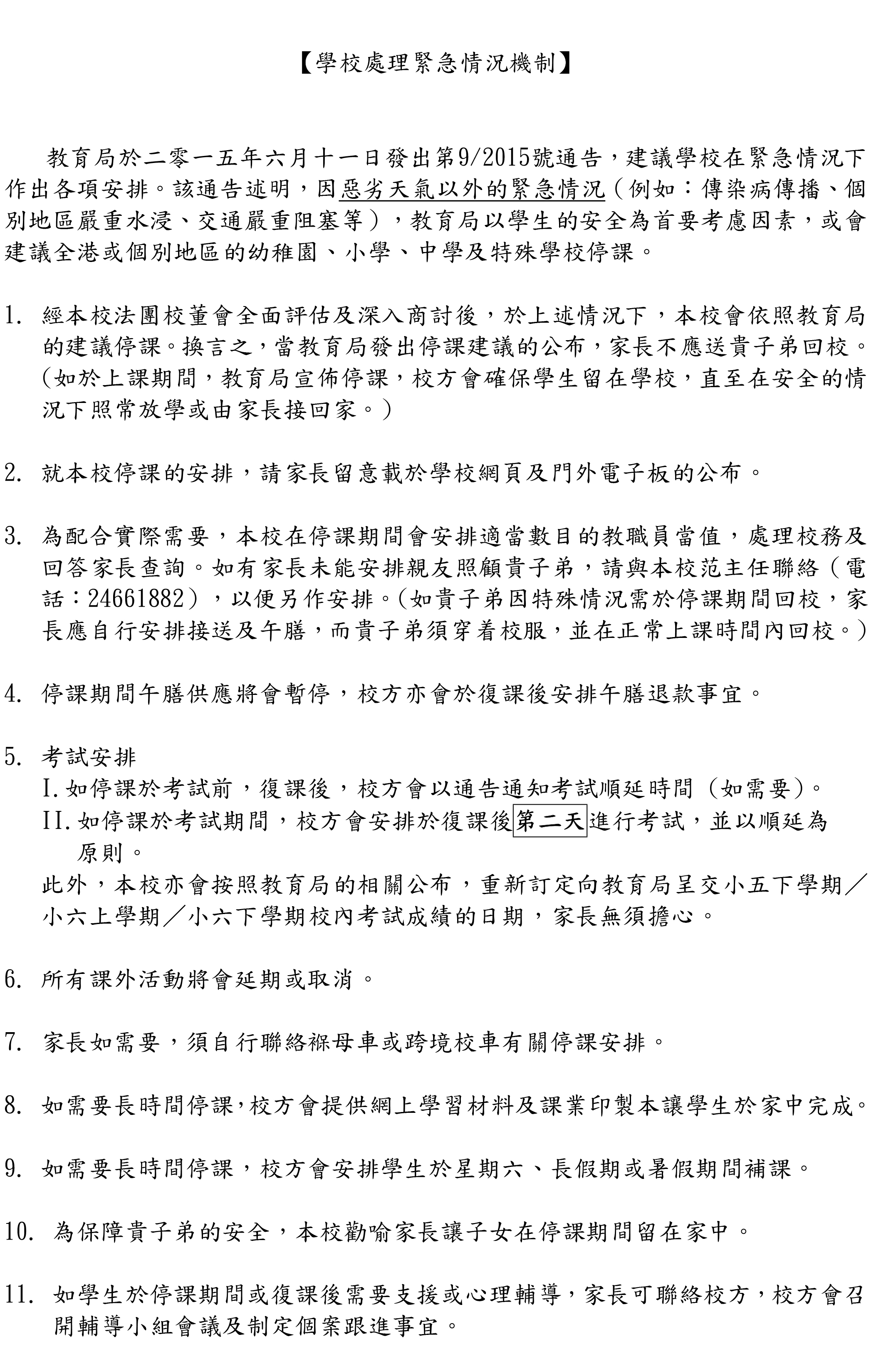
學校處理緊急情況機制

保良局方王錦全小學

Po Leung Kuk Fong Wong Kam Chuen Primary School 

  • 屯門良景邨第三座校舍學校地圖
  • 電話:2466 1882
  • 傳真:2453 2395
  • 電郵:general@eclass.plkfwkc.edu.hk
2026 Copyright © by PLK Fong Wong Kam Chuen Primary School. All Rights Reserved.
Web Design By East Technologies